販路拡大促進事業補助制度(グローバル枠)
印刷用ページを表示する掲載日:2026年2月3日更新
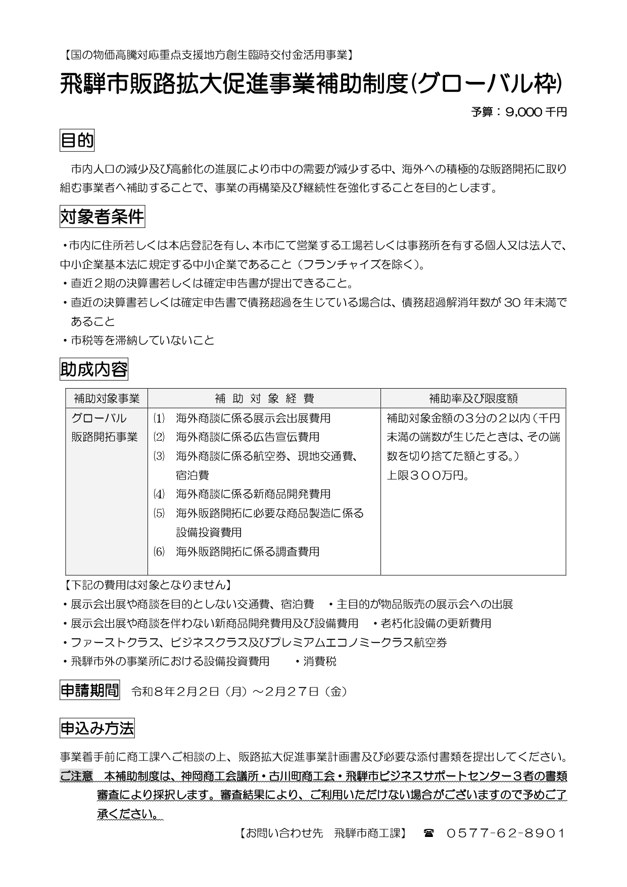
販路拡大促進事業補助金(グローバル枠)のご案内
市内人口の減少及び高齢化の進展により市中の需要が減少する中、海外への積極的な販路開拓に取り組む事業者へ補助することで、事業の再構築及び継続性を強化することを目的とします。
対象者条件
- 市内に住所若しくは本店登記を有し、本市にて営業する工場若しくは事務所を有する個人または法人で、 中小企業基本法に規定する中小企業であること(フランチャイズを除く)
- 直近2期の決算書若しくは確定申告書が提出できること
- 直近の決算書若しくは確定申告書で債務超過を生じている場合は、債務超過解消年数が30年未満であること
- 市税等を滞納していないこと
助成内容
| 補助対象事業 | 補助対象経費 | 補助率および限度額 |
| 国内販路開拓事業 |
⑴ 海外商談に係る展示会出展費用 ⑵ 海外商談に係る広告宣伝費用 ⑶ 海外商談に係る航空券、現地交通費、宿泊費 ⑷ 海外商談に係る新商品開発費用 ⑸ 海外販路開拓に必要な商品製造に係る設備投資費用 ⑹ 海外販路開拓に係る調査費用 |
補助対象金額の3分の2以内(千円未満の端数が生じたときは、その端数を切り捨てた額とする。) |
以下の費用は対象となりません
- 展示会出展や商談を目的としない交通費、宿泊費
- 主目的が物品販売の展示会への出展
- 展示会出展や商談を伴わない新商品開発費用及び設備費用
- 老朽化設備の更新費用
- ファーストクラス、ビジネスクラス及びプレミアムエコノミークラス航空券
- 飛騨市外の事業所における設備投資費用
- 消費税
申請期間
令和8年2月2日(月曜日)~令和8年2月27日(金曜日)
事業対象期間
令和8年3月16日(月曜日)~令和9年2月26日(金曜日)
申込方法
事前着手前に商工課へご相談の上、飛騨市販路拡大促進事業計画書及び必要な添付書類を提出してください。
申請様式
商工課窓口もしくは電話にて相談後にお渡しします。
ご注意
本補助制度は、神岡商工会議所、古川町商工会、飛騨市ビジネスサポートセンター3者の書類審査により採択します。
審査結果により、ご利用いただけない場合がございますので予めご了承ください。



