ページの先頭です。 メニューを飛ばして本文へ
トップページ > 広報ひだ > 町内配布・回覧文書をご覧いただけます(3月2日分追加)

町内配布・回覧文書をご覧いただけます(3月2日分追加)

印刷用ページを表示する掲載日:2026年3月2日更新

町内配布・回覧とは、毎月1日・15日ころに、自治会の皆さまのご協力のもと、自治会加入世帯全戸に配布・回覧される文書等です。

3月2日配布・回覧

配布文書一覧(R8.3.2) [PDFファイル/120KB]

01_3月の衣類定期回収を開催!

01_3月の衣類定期回収を開催! [PDFファイル/440KB]

02_花いっぱい運動!!セル苗配布団体を募集

02_花いっぱい運動!!セル苗配布団体を募集 [PDFファイル/795KB]

03_図書館だより 3月号

03_図書館だより 3月号 [PDFファイル/3.18MB]

04_玄の子・瀬戸川用水路の土砂上げ清掃について

04_玄の子・瀬戸川用水路の土砂上げ清掃について [PDFファイル/156KB]

 

 

05_民農園利用者募集中!!

 

 

05_市民農園利用者募集中!! [PDFファイル/1.84MB]

06_HIDA アグリタイムズ Vol.14

06_HIDA アグリタイムズ Vol.14 [PDFファイル/299KB]

07_ 飛騨神岡高校 飛騨×食文化成果報告・レシピ

07_ 飛騨神岡高校 飛騨×食文化成果報告・レシピ [PDFファイル/4.4MB]

08_認知症サポーターステップアップ講座

08_認知症サポーターステップアップ講座 [PDFファイル/1.97MB]

 

 

09_飛騨古川・町並み景観研究発表会

 

 

09_飛騨古川・町並み景観研究発表会 [PDFファイル/278KB]

10_下水道に流せないものがあります!

10_下水道に流せないものがあります! [PDFファイル/1.74MB]

11_ 水回りをリフォームして快適な暮らしと美しい飛騨の自然を守りませんか?

11_ 水回りをリフォームして快適な暮らしと美しい飛騨の自然を守りませんか? [PDFファイル/771KB]

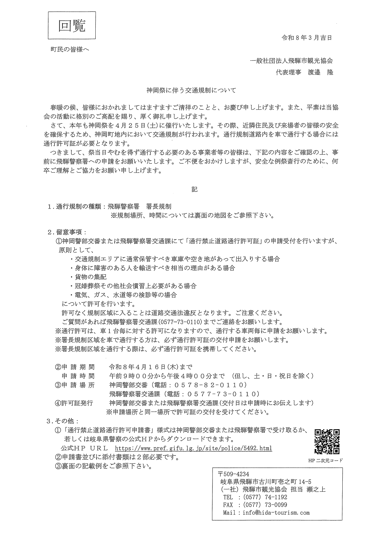
12_太江杉崎バイパス開通及び現況道路の通行止めのお知らせ

12_太江杉崎バイパス開通及び現況道路の通行止めのお知らせ [PDFファイル/666KB]

13_都竹市長とふれあいトーク

13_都竹市長とふれあいトーク [PDFファイル/6.5MB]

15_ み~んなよらまいか

14_ み~んなよらまいか [PDFファイル/291KB]

16_飛騨市広報ひだまち特派員(市民ライター)募集

15_飛騨市広報ひだまち特派員(市民ライター)募集 [PDFファイル/1.96MB]

 

 

 

17_さよなら旭保育園~園内開放のお知らせ~

 

 

16_さよなら旭保育園~園内開放のお知らせ~ [PDFファイル/401KB]

18_飛ぶ図書館 山之村出張貸出

17_飛ぶ図書館 山之村出張貸出 [PDFファイル/926KB]

 

回覧

 

2月16日配布・回覧

配布文書一覧(R8.2.16) [PDFファイル/99KB]

01_令和8年各区役員名簿

01_令和8年各区役員名簿 [PDFファイル/246KB]

02_プラスチックごみの出し方が変わります!​​

02_プラスチックごみの出し方が変わります! [PDFファイル/7.53MB]

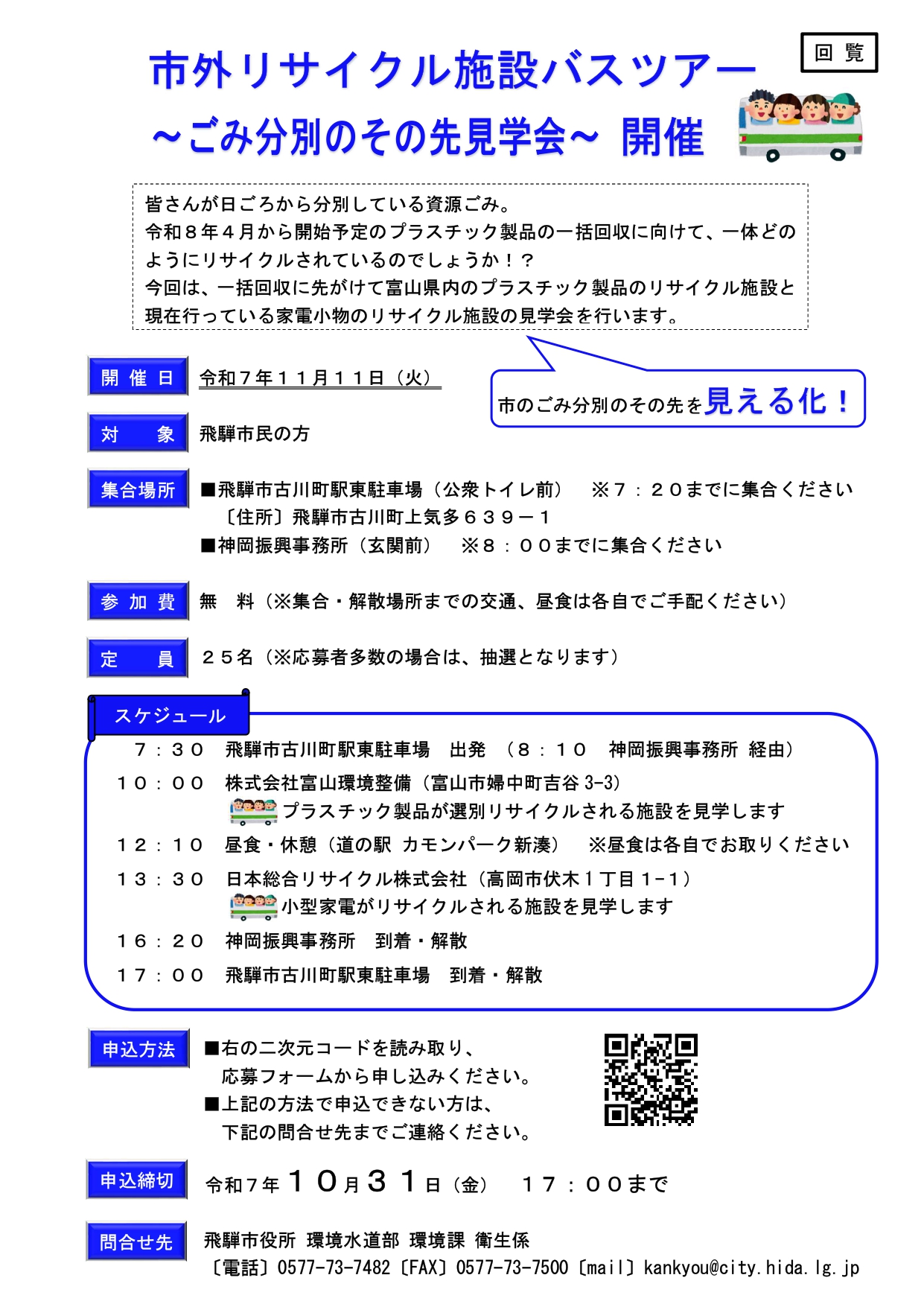
03_飛騨市リサイクルセンター見学会

03_飛騨市リサイクルセンター見学会 [PDFファイル/319KB]

04_地域生活安心支援センターふらっと

04_地域生活安心支援センターふらっと [PDFファイル/161KB]

05_飛騨市主催薬草サロン ひだ森カフェ

05_飛騨市主催薬草サロン ひだ森カフェ [PDFファイル/87KB]

06_飛騨市空撮コンテスト上映会

06_飛騨市空撮コンテスト上映会 [PDFファイル/4.96MB]

07_ぴぃちくサロン開催のお知らせ

07_ぴぃちくサロン [PDFファイル/90KB]

08_8 ぴぃちくサロン開催のお知らせ(南風アコースティックライブ2026)

08_ぴぃちくサロン開催のお知らせ(南風アコースティックライブ2026) [PDFファイル/80KB]

09_9 道路維持指定修繕工事の施工に伴う通行規制について

09_9 道路維持指定修繕工事の施工に伴う通行規制について [PDFファイル/29KB]

10_令和8年度 飛騨市合併浄化槽設置整備事業 水回りをリフォームして快適な暮らしと美しい飛騨の自然を守りませんか?

10_令和8年度 飛騨市合併浄化槽設置整備事業 水回りをリフォームして快適な暮らしと美しい飛騨の自然を守りませんか? [PDFファイル/771KB]

11_下水道に流せないものがあります!

11_下水道に流せないものがあります! [PDFファイル/1.74MB]

回覧
     
Adobe Reader<外部リンク>
PDF形式のファイルをご覧いただく場合には、Adobe社が提供するAdobe Readerが必要です。
Adobe Readerをお持ちでない方は、バナーのリンク先からダウンロードしてください。(無料)